
教黨〔2019〕20號
各省、自治區、直轄市黨委教育工作部門、教育廳(教委),新疆生產建設兵團教育局,部屬各高等學校黨委、部省合建各高等學校黨委,部內各司局、各直屬單位,駐部紀檢監察組:
《關於貫徹落實〈2018—2022年全國幹部教育培訓規劃〉的實施意見》已經教育部黨組會審議通過,現印發你們,請結合實際認真貫徹落實。
中共教育部黨組
2019年4月17日
關於貫徹落實《2018—2022年全國幹部教育培訓規劃》的實施意見
weiguancheluoshiquanguojiaoyudahuijingshenhequanguozuzhigongzuohuiyijingshen,jianshezhongchengganjingdandangdegaosuzhijiaoyuxitongganbuduiwu,buduantuijinxinshidaijiaoyugaigefazhan,genju《2018—2022年全國幹部教育培訓規劃》(以下簡稱《規劃》)要求,結合教育實際,現就做好今後一個時期教育係統幹部教育培訓工作提出以下實施意見。
一、明確總體要求
(一)深刻認識做好新時代幹部教育培訓工作的重大意義。做好新時代幹部教育培訓工作,是建設高素質教育係統幹部隊伍、全麵增強幹部幹事創業本領的迫切需要,是加快推進教育現代化、建設教育強國、banhaorenminmanyidejiaoyudepoqiexuyao。jiaoyuxitongyaoyixijinpingxinshidaizhongguoteseshehuizhuyisixiangweizhidao,anzhaoxinshidaidangdejianshezongyaoqiu,renzhenguancheluoshixinshidaidangdezuzhiluxian,chongfenrenshiganbujiaoyupeixunduidangheguojiashiyefazhan、幹部健康成長的極端重要性,著力提高培訓的時代性、針對性、有效性,高質量教育培訓幹部,高水平服務教育事業改革發展。
(二)全quan麵mian把ba握wo幹gan部bu教jiao育yu培pei訓xun工gong作zuo的de目mu標biao任ren務wu。始shi終zhong堅jian持chi把ba習xi近jin平ping新xin時shi代dai中zhong國guo特te色se社she會hui主zhu義yi思si想xiang作zuo為wei中zhong心xin內nei容rong,持chi續xu加jia強qiang理li論lun武wu裝zhuang和he黨dang性xing教jiao育yu,不bu斷duan提ti高gao教jiao育yu係xi統tong廣guang大da幹gan部bu的de政zheng治zhi理li論lun素su養yang和he黨dang性xing修xiu養yang。大da力li開kai展zhan專zhuan業ye化hua能neng力li培pei訓xun,促cu進jin教jiao育yu係xi統tong廣guang大da幹gan部bu落luo實shi新xin時shi代dai教jiao育yu改gai革ge發fa展zhan戰zhan略lve部bu署shu的de專zhuan業ye本ben領ling進jin一yi步bu增zeng強qiang,履lv職zhi盡jin責ze的de基ji本ben知zhi識shi體ti係xi和he知zhi識shi結jie構gou不bu斷duan完wan善shan,落luo實shi立li德de樹shu人ren根gen本ben任ren務wu、peiyangdezhitimeilaoquanmianfazhandeshehuizhuyijianshezhehejiebanrendesixiangzijiaohexingdongzijiaogengjiajianding。jijituijinjiaoyuxitongganbupeixuntixigaige,shipeixunliniangengjiaxianjin,neirongtixigengjiakexue,zuzhijiagougengjiajianquan,xiezuojizhigengjiashunchang,lingdaoyouli、多級聯動、開放共享的新時代教育係統幹部培訓格局基本形成。
(三)嚴格落實各級各類幹部教育培訓學時要求。地方各級黨委教育工作部門和教育行政部門(以下簡稱教育部門)中的廳局級、縣處級幹部5年內參加黨校(行政學院)、幹部學院以及幹部教育培訓管理部門認可的其他培訓機構累計3個月或者550學時以上的培訓,科級及以下幹部每年參加培訓累計不少於12天或者90學時。普通高等學校幹部培訓學時參照黨政幹部的要求執行。中小學校領導人員5年內累計參加不少於360學時的培訓,新任中小學校領導人員在任職前必須參加不少於300學時的任職資格培訓。各類幹部每年網絡培訓學時數不低於50學時。每年應達到的調訓率、參訓率、人均脫產培訓學時數等要求及核算方法,按照《規劃》相關指標執行。確因特殊情況在提任前未達到幹部培訓有關規定要求的,應在提任後一年內完成培訓。
二、突出重點內容
(一)quanmiankaizhanxijinpingxinshidaizhongguoteseshehuizhuyisixiangjiaoyupeixun。baxuexiguanchexijinpingxinshidaizhongguoteseshehuizhuyisixiangzuoweijiaoyuxitonggejigeleiganbupeixundeshouyaorenwu,bufenxin、不走神、不偏離,使之係統權威進教材、生動有效進課堂、刻骨銘心進頭腦。要做到製定規劃時重點部署、設計項目時重點安排、配置資源時重點保障。要堅持讀原著學原文悟原理,既全麵學、係統學,又分專題、分領域深入學,深刻把握這一重要思想的深邃理論源泉、深厚文化底蘊、豐富實踐基礎,深刻把握“八個明確”“十四個堅持”的科學體係和豐富內涵,深刻把握貫穿其中的馬克思主義立場觀點方法。要堅持理論聯係實際,把自己擺進去、把思想擺進去、把工作擺進去。要結合推進“兩學一做”學習教育常態化製度化和開展“不忘初心、牢記使命”主題教育,經常學、長期學、跟進學,教育引導廣大幹部牢固樹立“四個意識”,堅定“四個自信”,堅決做到“兩個維護”,自覺在思想上政治上行動上同以習近平同誌為核心的黨中央保持高度一致。
(二)紮實開展黨性教育。在大力加強黨的基本理論教育的基礎上,加強政治訓練,教育引導廣大幹部提升政治站位、把握政治要求、提高政治能力。強化黨章、黨規黨紀學習教育,加強黨的宗旨和作風教育,開展黨內政治文化教育、廉政教育、黨史國史教育、黨的優良傳統教育、政德教育、社會主義核心價值觀教育,幫助幹部築牢信仰之基、從政之基、廉政之基,保持鬥爭精神,增強鬥爭本領,激發幹部新時代新擔當新作為。
(三)shenrukaizhanquanguojiaoyudahuijingshenpeixun。baxuexiguanchexijinpingzongshujiguanyujiaoyudezhongyaolunshuhequanguojiaoyudahuijingshenzuoweidangqianhejinhouyigeshiqijiaoyuxitongganbupeixundezhongyaoneirongguanchuangefangmiangehuanjie。shenkelinghuixijinpingzongshujiguanyujiaoyudezhongyaolunshudekexueneihanhejingshenshizhi,laolaobawojiaoyugaigefazhande“九個堅持”。堅持問題導向,緊密結合全國教育大會對做好新時代教育工作作出的重大部署,聚焦中央關心、百姓關切、社(she)會(hui)關(guan)注(zhu)的(de)教(jiao)育(yu)熱(re)點(dian)難(nan)點(dian)問(wen)題(ti),及(ji)時(shi)組(zu)織(zhi)各(ge)類(lei)專(zhuan)題(ti)培(pei)訓(xun),使(shi)教(jiao)育(yu)係(xi)統(tong)廣(guang)大(da)幹(gan)部(bu)切(qie)實(shi)把(ba)思(si)想(xiang)和(he)行(xing)動(dong)統(tong)一(yi)到(dao)全(quan)國(guo)教(jiao)育(yu)大(da)會(hui)精(jing)神(shen)上(shang)來(lai),努(nu)力(li)寫(xie)好(hao)新(xin)時(shi)代(dai)教(jiao)育(yu)改(gai)革(ge)發(fa)展(zhan)的(de)“奮進之筆”。
(四)精準開展專業化能力培訓和知識培訓。引導和幫助幹部豐富專業知識、提升專業能力、錘煉專業作風、培育專業精神,著力增強幹部適應新時代教育改革發展要求的本領能力。加強黨的教育方針、教育政策法規、現代教育理論、現代管理理論、業務知識技能、科學人文素養以及脫貧攻堅、鄉(xiang)村(cun)振(zhen)興(xing)等(deng)國(guo)家(jia)重(zhong)大(da)戰(zhan)略(lve)方(fang)麵(mian)的(de)崗(gang)位(wei)專(zhuan)業(ye)培(pei)訓(xun)。發(fa)揮(hui)高(gao)校(xiao)學(xue)科(ke)專(zhuan)業(ye)優(you)勢(shi)和(he)網(wang)絡(luo)培(pei)訓(xun)優(you)勢(shi),開(kai)展(zhan)專(zhuan)題(ti)研(yan)修(xiu),鼓(gu)勵(li)在(zai)職(zhi)自(zi)學(xue),加(jia)強(qiang)與(yu)履(lv)行(xing)崗(gang)位(wei)職(zhi)責(ze)密(mi)切(qie)相(xiang)關(guan)的(de)基(ji)礎(chu)性(xing)知(zhi)識(shi)和(he)新(xin)知(zhi)識(shi)新(xin)技(ji)能(neng)學(xue)習(xi)。
三、落實分類培訓
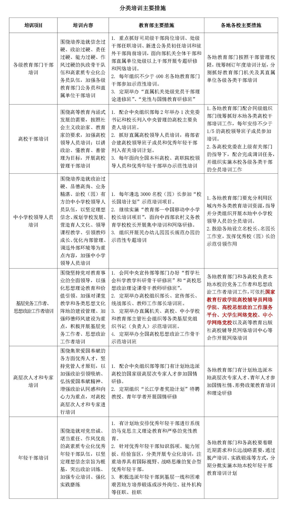
按照分級管理、分類實施的原則,教育部負責規劃、指導全國教育係統幹部培訓工作,組織開展教育部直屬係統幹部培訓、教育係統部分關鍵崗位幹部的示範性業務培訓,圍繞教育改革發展重點工作開展專題培訓。各地教育部門、各高校安排幹部分期分批參加培訓,配合完成調訓任務,指導或組織開展全員培訓。(具體措施見附件)
(一)各級教育部門幹部培訓。圍繞培養造就信念過硬、政治過硬、責任過硬、能力過硬、作風過硬的執政骨幹隊伍和高素質專業化公務員隊伍,加強各級教育部門公務員和直屬單位幹部培訓。
(二)高校幹部培訓。圍繞高等教育內涵式發展的需要,按照社會主義政治家、教育家的要求,加強高校領導人員培訓;以講政治、懂教育、善管理為目標,開展高校管理幹部培訓。
(三)中小學校領導人員培訓。圍繞培養造就政治過硬、品德高尚、業務精湛、治校(園)有方的中小學校領導人員隊伍,以堅定理想信念、規劃學校發展、營造育人文化、領導課程教學、引領教師成長、優化內部管理、調適外部環境等為重點內容,加強中小學領導人員培訓。
(四)基層黨務工作者、思想政治工作者培訓。圍繞堅持黨對教育事業的全麵領導,以強化思想理論教育和價值引領、加強對課堂教學和各類思想文化陣地的建設管理、加強師德師風建設為重點,積極開展基層黨務工作者、思想政治工作者培訓。
(五)高層次人才和專家培訓。圍繞集聚愛國奉獻的各方麵優秀人才,堅持黨管人才原則,以加強政治引領吸納、弘揚愛國奉獻精神、增強政治認同感和向心力為重點,對高校高層次人才和專家進行培訓。
(六)年輕幹部培訓。圍繞造就對黨忠誠、堪當重任、作風優良的高素質專業化優秀年輕幹部隊伍,以堅定理想信念宗旨為根基,突出政治訓練、加強專業培訓、強化實踐磨練。
各級教育部門圍繞服務脫貧攻堅大局,在培訓項目、調訓名額等方麵,加大對革命老區、民族地區、邊疆地區、pinkundiqujiaoyuxitongganbupeixunzhichilidu,tuidongyouzhipeixunziyuanxiangpinkundiquyanshenqingxie。jixushenrushishidongbudiquhezhongxibudiqujiaoyuxitongganbupeixunduikouzhichixiangmu。
四、提升培訓質量
(一)按需設計培訓項目。牢固樹立按需培訓的項目設計理念,突出組織需求和崗位需求,把需求調研貫穿訓前、訓中、訓後全過程。健全完善教育係統幹部培訓主管部門、培pei訓xun主zhu辦ban單dan位wei與yu培pei訓xun機ji構gou之zhi間jian的de信xin息xi溝gou通tong和he協xie調tiao會hui商shang機ji製zhi,完wan善shan培pei訓xun計ji劃hua與yu項xiang目mu設she計ji論lun證zheng製zhi度du,精jing準zhun把ba握wo培pei訓xun需xu求qiu,共gong同tong研yan究jiu製zhi定ding實shi施shi幹gan部bu培pei訓xun培pei養yang計ji劃hua。
(二)創新培訓方式方法。根據培訓目標要求和項目特點,在堅持係統培訓、專題培訓基礎上,創新分段培訓、異地培訓、合作培訓、跟崗研修等培訓組織方式。推廣並規範研討式、案例式、模擬式、體驗式、辯論式等互動式教學方法的運用,幹部培訓機構主體班次運用互動式教學方法的課程比重不低於30%。推行線上線下相結合的培訓模式,積極探索網絡培訓有效方式,迭代開發移動學習平台,提升在線學習的互動性、體驗性、選擇性和實效性,加強對幹部在線學習效果的綜合評估。
(三)加強培訓課程教材建設。編發《習近平總書記關於教育的重要論述摘編》,編好審好用好《習近平總書記教育重要論述講義》。及時將教育改革發展最新政策、經(jing)驗(yan)轉(zhuan)化(hua)為(wei)培(pei)訓(xun)內(nei)容(rong),加(jia)強(qiang)現(xian)場(chang)教(jiao)學(xue)和(he)案(an)例(li)教(jiao)學(xue)等(deng)實(shi)踐(jian)性(xing)課(ke)程(cheng)資(zi)源(yuan)的(de)開(kai)發(fa),建(jian)立(li)高(gao)水(shui)平(ping)的(de)現(xian)場(chang)教(jiao)學(xue)基(ji)地(di)和(he)教(jiao)育(yu)管(guan)理(li)案(an)例(li)庫(ku)。加(jia)快(kuai)建(jian)設(she)在(zai)線(xian)學(xue)習(xi)精(jing)品(pin)課(ke)程(cheng)庫(ku),開(kai)發(fa)適(shi)應(ying)網(wang)絡(luo)培(pei)訓(xun)、移動學習的微課程。探索研製教育係統幹部分類培訓大綱。
(四)嚴格學風教風管理。大力弘揚理論聯係實際的馬克思主義學風,堅持學以致用、用以促學、zhixingheyi。zhuzhongfahuixueyuandangzhibuhebanweihuizuoyong,qianghuaxueyuanziwoguanli,liechuzixueshumu,shidanganpaijiaoshidaodu,zhuzhongjiaoxuexiangchang,xuexuexiangchang。jianlijianquanxueyuankaohepingjiazhidu,jiaqianglilunjiaoyuhedangxingjiaoyuchengxiaokaohe。yangejiaoshiguanli,yansujiangtanjilv,jiaqiangduikecheng、教材等的審核把關,決不允許傳播違反黨的理論和路線方針政策、違反黨中央決定的錯誤言論,決不允許幹部講壇成為不良思想傳播的平台。定期開展學風督查與教學督導。
(五)加強培訓質量評估。參照《規劃》提出的質量評估指標體係,健全幹部教育培訓管理部門、項目委托單位、參訓學員和培訓機構等共同參與的評估機製,全麵推進教育係統幹部培訓機構辦學質量、項目質量、課程質量評估。2020年前完成對教育部的行政學院、培訓中心、研修中心等幹部培訓機構辦學質量評估工作,2022年前各省級教育部門對本地教育幹部培訓機構評估一遍。
五、強化保障措施
(一)健全培訓機構體係。完善教育係統各級幹部培訓機構設置,保證基礎設施和辦學條件。重點建設國家教育行政學院,充分發揮教育係統各類國家級培訓機構的示範引領作用。利(li)用(yong)全(quan)國(guo)幹(gan)部(bu)教(jiao)育(yu)培(pei)訓(xun)高(gao)校(xiao)基(ji)地(di)學(xue)科(ke)專(zhuan)業(ye)優(you)勢(shi),加(jia)強(qiang)教(jiao)育(yu)係(xi)統(tong)幹(gan)部(bu)專(zhuan)業(ye)化(hua)能(neng)力(li)培(pei)訓(xun)和(he)知(zhi)識(shi)培(pei)訓(xun)。省(sheng)級(ji)教(jiao)育(yu)部(bu)門(men)結(jie)合(he)本(ben)地(di)實(shi)際(ji),穩(wen)妥(tuo)推(tui)進(jin)幹(gan)部(bu)教(jiao)育(yu)培(pei)訓(xun)機(ji)構(gou)優(you)化(hua)整(zheng)合(he),保(bao)證(zheng)教(jiao)育(yu)係(xi)統(tong)幹(gan)部(bu)培(pei)訓(xun)需(xu)要(yao)。有(you)關(guan)高(gao)校(xiao)黨(dang)委(wei)黨(dang)校(xiao)切(qie)實(shi)加(jia)強(qiang)對(dui)本(ben)校(xiao)黨(dang)員(yuan)幹(gan)部(bu)培(pei)訓(xun)。加強中國教育幹部網絡學院及其分院的標準化建設,統籌整合網絡培訓資源,建設兼容、開放、共享、規範的全國教育幹部網絡培訓體係。
(二)共建培訓協作機製。由國家教育行政學院牽頭,各省級教育部門及所屬幹部培訓機構,教育部中學校長、小學校長、幼兒園園長培訓中心以及全國幹部教育培訓高校基地、有關高校黨委黨校等多方主體參與,加快共建教育係統幹部培訓協作機製。充分利用“全國教育幹部培訓協作平台”,及時公開、fabugejizuzhirenshibumenpeixunxuqiuyijigejiganbupeixunjigouyouzhipeixunziyuandengxinxi,hezuokaizhanpeixunxiangmu,jiaqiangpeixunyanjiujiaoliu,tuidongjiaoyuxitongganbupeixunzuzhitixishujuhulianhutong、資源共建共享、供需有效對接。
(三)加強培訓人才隊伍建設。教育係統幹部培訓機構要鼓勵專職培訓管理人員和教師通過多種方式,提升教育理論與實踐素養、職業道德修養和培訓教學專業化水平。分級開展專職隊伍培訓,到2022年將教育係統幹部培訓管理者和骨幹教師輪訓1遍。探索建立符合幹部培訓特點的培訓管理隊伍和師資隊伍考核評價體係、職稱評定和崗位聘任辦法。廣泛發掘一批思想政治素質過硬、實踐經驗豐富、理論水平較高的現職領導幹部、退休幹部、專家學者、教育一線幹部擔任兼職教師。建立健全領導幹部上講台製度,幹部培訓機構主體班次中,領導幹部講課課時不低於總課時的20%。jiaqiangduiganbupeixunzhongdalilunhexianshiwentideyanjiu,tuidongyoutiaojiandegaoxiaoheganbupeixunjigoutansuosheliganbujiaoyuxueerjixueke。jianlijianquanjiaoyuxitongganbupeixungongzuozhuanjiaweiyuanhui,qianghuaganbupeixunzhuanyezhidao。
(四)保(bao)障(zhang)培(pei)訓(xun)經(jing)費(fei)投(tou)入(ru)。各(ge)級(ji)教(jiao)育(yu)部(bu)門(men)要(yao)將(jiang)教(jiao)育(yu)係(xi)統(tong)幹(gan)部(bu)培(pei)訓(xun)經(jing)費(fei)列(lie)入(ru)年(nian)度(du)財(cai)政(zheng)預(yu)算(suan)保(bao)證(zheng)工(gong)作(zuo)需(xu)要(yao),可(ke)使(shi)用(yong)留(liu)存(cun)的(de)黨(dang)費(fei)組(zu)織(zhi)培(pei)訓(xun)基(ji)層(ceng)黨(dang)員(yuan)幹(gan)部(bu)。加(jia)大(da)教(jiao)育(yu)係(xi)統(tong)幹(gan)部(bu)培(pei)訓(xun)研(yan)發(fa)經(jing)費(fei)投(tou)入(ru),立(li)項(xiang)資(zi)助(zhu)建(jian)設(she)一(yi)批(pi)高(gao)水(shui)平(ping)的(de)現(xian)場(chang)教(jiao)學(xue)基(ji)地(di)、教學管理案例庫和精品課程、教材等。加強培訓經費管理,厲行節約、勤儉辦學、專款專用,提高使用效益。
(五)完善培訓信息管理係統。推行幹部培訓學分登記管理,2020年前在教育部機關幹部學分製管理係統的基礎上,依托“全國教育幹部培訓協作平台”,麵向教育部直屬係統建立分類管理的幹部培訓電子檔案信息係統,2022年(nian)前(qian)探(tan)索(suo)麵(mian)向(xiang)教(jiao)育(yu)係(xi)統(tong)延(yan)伸(shen)覆(fu)蓋(gai),注(zhu)重(zhong)利(li)用(yong)大(da)數(shu)據(ju)等(deng)現(xian)代(dai)信(xin)息(xi)技(ji)術(shu)手(shou)段(duan),服(fu)務(wu)培(pei)訓(xun)精(jing)準(zhun)管(guan)理(li),及(ji)時(shi)掌(zhang)握(wo)幹(gan)部(bu)參(can)訓(xun)情(qing)況(kuang),不(bu)斷(duan)提(ti)高(gao)培(pei)訓(xun)的(de)統(tong)籌(chou)性(xing)、計劃性。
六、加強組織領導
各級教育部門要認真落實黨建主體責任,把幹部教育培訓工作納入黨的建設整體部署和工作規劃,加強領導,統籌安排,避免多頭培訓、重複培訓、長chang期qi不bu訓xun等deng問wen題ti。建jian立li健jian全quan各ge級ji教jiao育yu部bu門men幹gan部bu教jiao育yu培pei訓xun工gong作zuo領ling導dao小xiao組zu或huo幹gan部bu教jiao育yu培pei訓xun聯lian席xi會hui議yi機ji製zhi,定ding期qi研yan究jiu幹gan部bu教jiao育yu培pei訓xun工gong作zuo,明ming確que幹gan部bu培pei訓xun牽qian頭tou部bu門men和he各ge類lei幹gan部bu培pei訓xun分fen管guan部bu門men,加jia強qiang協xie調tiao指zhi導dao。各ge級ji教jiao育yu部bu門men主zhu要yao負fu責ze同tong誌zhi要yao切qie實shi履lv行xing職zhi責ze,及ji時shi研yan究jiu解jie決jue幹gan部bu教jiao育yu培pei訓xun工gong作zuo中zhong的de困kun難nan和he問wen題ti。
各省級教育部門、教育部直屬高校及直屬單位於2019年7月底前將實施方案報送教育部人事司。教育部對本實施意見的落實情況進行督促檢查,開展中期和5年總結評估工作,確保各項培訓任務的落實。
附件
